Salve Salve Pessoal!
Vamos para mais uma ferramenta do meu dia a dia com Linux.
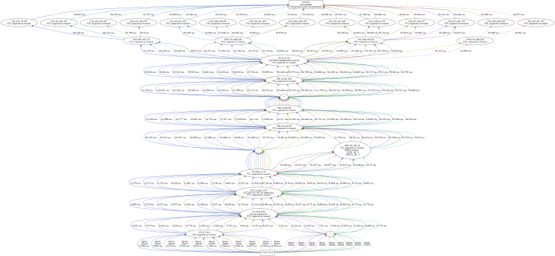
Todos nós conhecemos muito bem o nosso amigo traceroute, normalmente ele nos mostra a rota percorrida de um host a outro.
Porém ele não mostra todas as rotas possíveis quando traçamos uma rota para um host na internet.
O Dublin-traceroute resolve esse problema para nós, ele traça todas as rotas possíveis para um determinado host na internet.
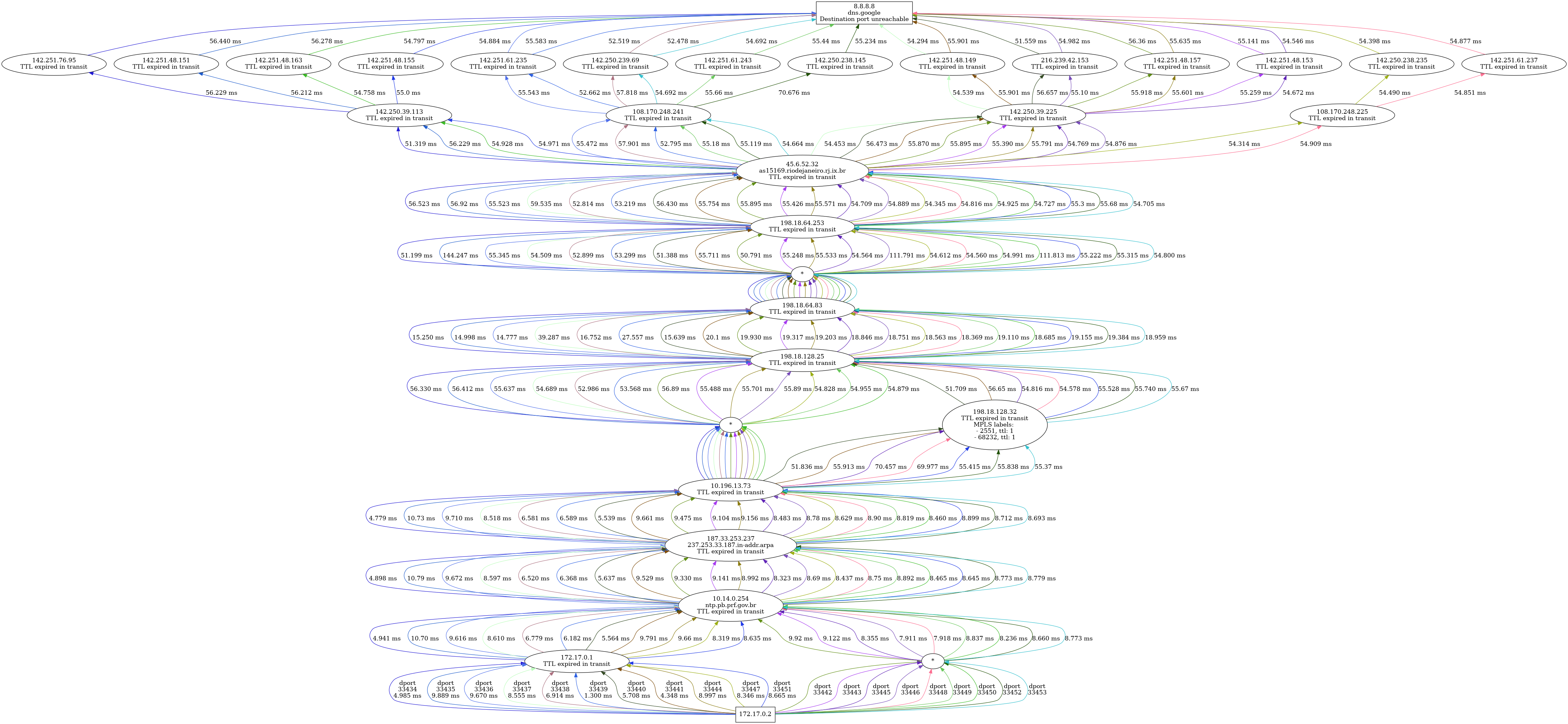
Por padrão o Dublin-traceroute exibe a saída na linha de comando e cria um arquivo json chamado trace.json no diretório local.
Veja um exemplo abaixo:
Podemos converter esse arquivo trace.json em uma imagem usando o script to_graphviz.py.
Veja o exemplo abaixo:
Você pode executar ele diretamente via container, o container vai executar o dublin-traceroute para o ip 8.8.8.8 e já vai converter o arquivo para imagem.
Para maiores informações sobre a ferramenta acesse o site abaixo:
https://dublin-traceroute.net/
Até o próximo post!
:D
