Salve Salve Pessoal!
Dando seguimento aos posts sobre backup no Oracle VM, agora vamos ver a última parte, backup das máquinas virtuais, caso você não tenha lido os outros posts, segue os links para os outros posts:
Oracle VM Server – Backup (Servers)
Oracle VM Server – Backup (Manager)
Até algum tempo atrás nós só tínhamos soluções de backup para máquinas virtuais com soluções pagas de terceiros.
A Oracle desenvolveu um utilitário (ovm-bkp v1.0) que realizar esse procedimento para nós, e o melhor de tudo é que está disponível gratuitamente. :D
Vamos entender um pouco sobre os requerimentos desse utilitário antes de começarmos a utiliza-lo.
- Existem três dependências, para instalação do ovm-bkp, são:
expect.x86_64 openssl.x86_64 nmap-ncat.x86_64
- O ovm-bkp tem que ser instalado na mesma máquina que o Oracle VM Manager estiver instalado.
- O ovm-bkp pode ser instalado tanto no Oracle Linux 6 quanto no Oracle Linux 7, não testei em outros sistemas, como o Red Hat, mas imagino que não haja problemas visto que é homologado para instalação do Oracle VM Manager.
- O ovm-bkp só tem compatibilidade com a versão 3.4 do Oracle VM.
- Não podemos conter nomes com espaços nos objetos do nosso pool, ou seja, uma máquina virtual não pode ter o nome dela com espaços, se você tiver algum objeto com espaço no seu pool renomei, exemplo:
Red Hat 7 (errado) Red_Hat_7 (correto)
- Os dados no /etc/hosts devem estar configurados corretamente para todo o ambiente.
- Backups com máquinas virtuais em execução só poderão ser realizados se estiverem em repositórios OCFS2, ou seja, repositórios que utilizam iSCSI ou Fibre Channel.
- Backup de máquinas virtuais em repositórios do tipo NFS só podem ser feitos se as máquinas virtuais estiverem desligadas.
- Backup de máquinas virtuais que contenham discos físicos e virtuais são realizados, porém só é realizado o backup do disco virtual.
- É recomendado o uso de um repositório NFS para o backup das máquinas virtuais.
A imagem abaixo ilustra uma arquitetura do ambiente Oracle VM com backup:
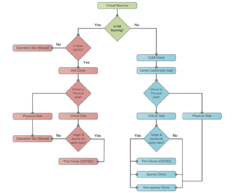
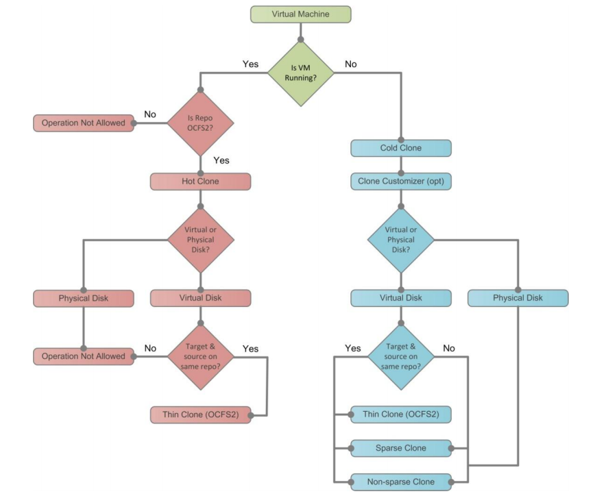
Já está outra imagem abaixo ilustra o processo de backup das máquinas virtuais:
Vamos ao que interessa :D
Acesse o servidor onde está o Oracle VM Manager e instale o ovm-bkp.
# yum install http://download.oracle.com/otn-pub/otn_software/ovm/ovm-bkp-1.0-20180215.noarch.rpmApós a instalação do ovm-bkp, os utilitários do mesmo estaram disponíveis dentro do diretório /opt/ovm-bkp/bin, acesse o mesmo com o comando abaixo:
# cd /opt/ovm-bkp/binTemos vários scripts dentro desse diretório, execute um ls -l para listar todos:
# ls -lAgora vamos configurar o ovm-bkp executando o script ovm-setup-ovmm.sh:
# ./ovm-setup-ovmm.shSerá solicitado o usuário e senha do seu Oracle VM Manager.
OBS: Este script irá configurar a troca de chave ssh para que todos os scripts trabalhem com o Oracle VM CLI sem a necessidade de fornecer senha, o script também criará um arquivo de configuração dedicado à instância do Oracle VM Manager em execução, este procedimento é necessário apenas uma vez.
Pronto, o ovm-bkp está instalado e configurado, no próximo post vou mostrar como utilizar o mesmo.
Até a próxima :D
Referências:
http://www.oracle.com/technetwork/server-storage/vm/ovm3-backup-recovery-1997244.pdf
http://www.oracle.com/technetwork/server-storage/vm/ovm-bkp-userguide-v1-4394642.pdf




